
不管是买新房还是二手房,摸清房源底细都是买房路上的关键一步。而法拍房因为其特殊的产权属性和交易规则,前期了解房源的必要性就相对更高。
对想参拍的人来说,拍卖网站上的竞买公告,就是了解法拍房的第一扇门。很多人看到动辄几千字的公告就头疼,不知道该重点看什么。
其实不用慌,今天小编就以阿里拍卖平台的房源为例,帮助大家找准重点快速理清房源情况!
第一个要关注的是出价页面。上面的信息很简洁,但都是关键:房子的具体位置、拍卖起止时间、起拍价和评估价,还有需要缴纳的保证金金额以及每次的加价幅度。

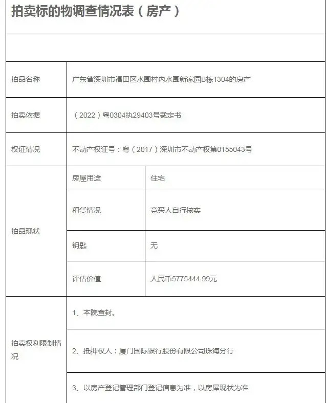
接下来是标的物介绍页面,这里藏着房源的核心权利信息。比如产权人是谁、房产证办理情况、房子有没有租出去、有没有抵押,还有目前是不是处于被占用的状态。这些信息直接影响后续交易和入住,比如有租赁或者未腾空的房子,就算拍下也可能没法及时入住;

而产权属性不同,后续要交的税费也不一样。
不过要提醒一句,页面上展示的信息不一定完整,最终还是要以专业的尽职调查结果为准。
第三个,也是最不能忽视的,是竞买公告。
这部分必须逐字逐句仔细看——重要的事情值得强调三遍。因为竞买公告就相当于法拍房的“购房合同”,是具有法律效力的。不管哪套法拍房,公告的整体框架都差不多,核心是明确竞拍方式和交易流程。
对参拍人来说,重点要盯紧这几点:具体的竞拍规则、购房资格怎么确认、房子的占有或租赁情况、全款缴纳的时间要求,还有税费和欠费由谁承担。
尤其是全款时间,大部分情况下,拍下后需要在7到15个工作日内缴清尾款,时间非常紧张。如果是需要办理房贷的朋友,一定要在参拍前就确认好自己的贷款资格,提前做好资金规划,别等拍下了才发现资金周转不开,最后导致违约。

另外,公告里不会写具体的税费和欠费金额,这部分需要自己提前做尽调,算清楚总的购房成本,再决定要不要出价、出多少钱。
第四个页面是竞买须知,和竞买公告一样,同样具有法律效力。如果说公告是针对某一套具体房源的介绍,那须知就是通用的“参拍指南”,告诉大家所有参拍人都需要遵守的规则和注意事项。
其实,学会看这几个页面,只是购买法拍房的第一步。通过这些信息能完成初步的房源筛选,但想真正放心参拍,只靠公告里的内容还不够。还需要搞清楚更多深层信息,比如房子的来源、真实的市场价格、有没有隐藏的权属问题、实际占用情况到底如何等等。这个梳理清楚这些问题的过程,就是法拍房的前期尽调。
尽调涉及的知识点很多,流程也比较繁琐。如果是第一次接触法拍房,或者平时时间比较紧张,没法全身心投入做尽调的话,建议找专业的辅拍机构协助。毕竟法拍房的风险比普通二手房高,多一分专业支持,就能少一分踩坑的可能。
你学会了吗?
关注我,带你安全捡漏法拍房!
兴泊证券-杠杆交易-在线配资平台网址-杭州股票配资公司提示:文章来自网络,不代表本站观点。